Как устроены и работают новогодние гирлянды. Часть 3
Как устроены и работают новогодние гирлянды. Часть 3
Контроллер китайской новогодней гирлянды
Внешне все выглядит очень просто. Маленькая пластмассовая коробочка с одной кнопкой, в которую входит сетевой шнур с вилкой, и выходят четыре гирлянды. При включении в розетку гирлянды сразу начинают поочередно показывать все световые эффекты. Всего этих эффектов 8, о чем говорят надписи под кнопкой. Нажатием кнопки можно просто сразу переключаться на желаемую световую картину.
Если коробочку открыть, то внутри тоже все достаточно просто, как показано на рисунке 5.

Рисунок 5.
Здесь можно рассмотреть все детали. Микроконтроллер, как всегда, выполнен в виде капли черного компаунда, около него кнопка управления, электролитический конденсатор, единственный диод и три выходных тиристора.
На плате есть место и для четвертого тиристора, и если его запаять, то получится еще один дополнительный канал. В контроллере этот канал, как правило, тоже прошит. Просто наши китайские друзья сэкономили на один тиристор. Те, кому доводилось вскрывать подобные блоки управления, уверяют, что в некоторых коробочках запаяно всего по два тиристора. Экономика должна быть экономной! Наш, еще советский лозунг.
Несмотря на столь малые размеры, тиристоры PCR406 имеют обратное напряжение 400В, а прямой ток 0,8А. Если предположить, что нагрузка потребляет ток всего 25% от максимального, то при напряжении 220В можно коммутировать мощность 220 * 0,2 = 44(Вт).
На рисунке 6 показан печатный монтаж, по которому можно срисовать принципиальную схему, что и было сделано неоднократно. Здесь можно рассмотреть отверстия для четвертого тиристора, как раз того, на котором сэкономили.

Рисунок 6.
Экономия также коснулась диодного моста: вместо четырех диодов на этой плате используется только один. А все остальное соответствует схеме, показанной на рисунке 7.

Рисунок 7.
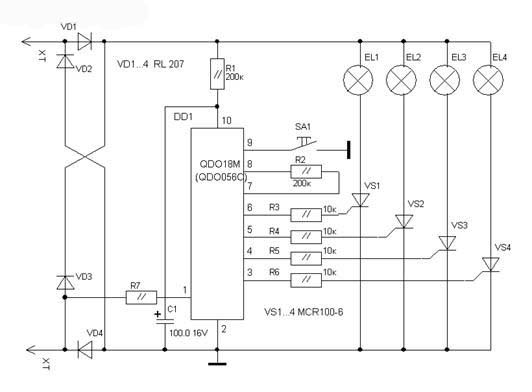
Сетевое напряжение выпрямляется диодным мостом VD1…VD4 и через гасящий резистор R1 подается на 10 вывод микроконтроллера. Для сглаживания пульсаций выпрямленного напряжения сюда же подключен электролитический конденсатор C1. Потребление тока у микроконтроллера совсем незначительное, поэтому в дальнейшем вместо моста из четырех диодов китайцы решили обойтись одним.
Небольшое замечание по поводу увеличения надежности всей схемы в целом. Если параллельно конденсатору C1 подпаять стабилитрон с напряжением стабилизации 9…12В, то вероятность выхода из строя микроконтроллер или просто взрывов тиристоров уменьшится намного.
Заслуживает особого внимания резистор R7 подключенный к выводу 1 микроконтроллера прямо от сетевого провода. Это сделано для синхронизации с сетью, чтобы осуществлять фазовое регулирование мощности. Именно это работает в то время, когда лампы гирлянд плавно зажигаются или гаснут.
На правой стороне микроконтроллера расположены выходы управления тиристорами и кнопка управления, про которую было рассказано выше. Тиристоры включаются в момент, когда на соответствующем выходе МК появляется высокий уровень, тогда и зажигается соответствующая гирлянда.
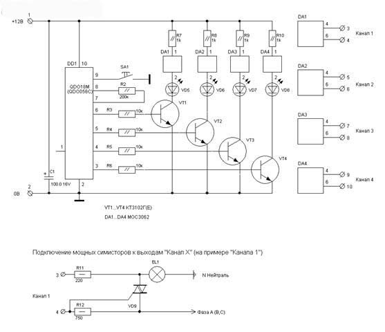
Иногда требуются новогодине гирлянды большой мощности, от нескольких сотен ватт и выше. В этом случае рассмотренную схему можно использовать в качестве «мозгов», достаточно просто дополнить ее мощными симисторными ключами. Как это сделать, показано на рисунке 8.

Рисунок 8. Схема новогодней гирлянды бильшой мощности (для увеличения нажмите на рисунок)
Тут следует обратить внимание на то, что питание МК осуществляется от отдельного источника гальванически развязанного с сетью.
Светодиодные гирлянды
В них используется тот же самый контроллер с одной кнопкой, те же тиристоры, только вместо лампочек гирлянды составляются из светодиодов трех или четырех цветов. Каждая гирлянда содержит не менее 20 светодиодов с токоограничивающими резисторами.
Причем конструкция такой гирлянды, просто китайская загадка: в первой половине гирлянды к каждому светодиоду припаян резистор, а остальные десять штук, просто соединены последовательно. Опять же экономия сразу в десять резисторов.
Такую конструкцию можно, видимо, объяснить технологией производства. Например, на одной линии собирают первую половину, которая с резисторами, а на другой линии без резисторов. Потом останется только соединить две половины в одно целое. Но это только догадка.

